Primär wird diese Stützbatterie von SAM über F55/7f4 (15A) geladen und die Spannung der Stützbatterie wird ständig über F55/7f5 (7,5A) überwacht. Das Trennrelais K120 "Stützbatterie Bordnetz" ist nur aktiv, wenn die Stützbatterie bei Motorstandzeiten und im Startvorgang benötigt wird. Ist K120 inaktiv, werden von der Stützbatterie keine Verbraucher versorgt.
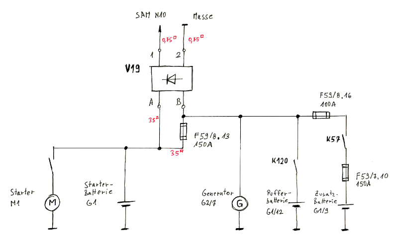
Weiterhin gibt es ein Halbleiterelement V19 "Diode ECO Start-Stopp-Funktion", dem ich jedoch eine einfache Diodenfunktion abspreche. V19, das innerhalb von F59/8 eingebaut ist, hat vier Anschlüsse:
Code: Alles auswählen
Pin 1 0,75 ge Steuergerät SAM Stecker X4 Pin 3
Pin 2 0,75 br Masse
Pin A Schraubanschluss, weiter mit 50mm² rt zu Sicherungshalter F59 Anschluss 6
Pin B Schraubanschluss mit Verbindung zu allen weiteren Sicherungen in F59/8Im Sicherungshalter F59/8 sitzt eine 150A Sicherung F59/8.13 für den PTC Zuheizer. Fatalerweise führt dieser Anschluss über eine Ader 35mm² rt ebenfalls zu der Stromverteilerschiene im Sicherungshalter F59.
Wer jetzt aufgepasst hat, erkennt, dass der Anschluss A der Diode über den Stromverteiler F59 und die Sicherung F59/8.13 mit dem Anschluss B kurz geschlossen ist. In einem Bild zusammengefasst sieht das so aus:
. .
Und dies wird wirklich so im Schaltbild des Herstellers dargestellt.
Das kann nicht sein, und ich habe versucht, die tatsächliche Verschaltung heraus zu finden. Dazu der nächste Beitrag.








